Bảng mạch mini DIYMORE BLE JDY-62 kết hợp với loa bluetooth âm stereo độc đáo

Thương hiệu: DIYMORE | Xem thêm các sản phẩm Thiết Bị Điện Gia Dụng của DIYMORE
Dụng cụ và thiết bị tiện ích > Thiết bị mạch điện > Thiết bị mạch điện khác > Bảng mạch mini DIYMORE BLE JDY-62 kết hợp với loa bluetooth âm stereo độc đáo
  • Giao hàng toàn quốc
  • Được kiểm tra hàng
  • Thanh toán khi nhận hàng
  • Chất lượng, Uy tín
  • 7 ngày đổi trả dễ dàng
  • Hỗ trợ xuất hóa đơn đỏ

Giới thiệu Bảng mạch mini DIYMORE BLE JDY-62 kết hợp với loa bluetooth âm stereo độc đáo

Thời gian giao hàng dự kiến cho sản phẩm này là từ 7-9 ngày

Mô tả sản phẩm:
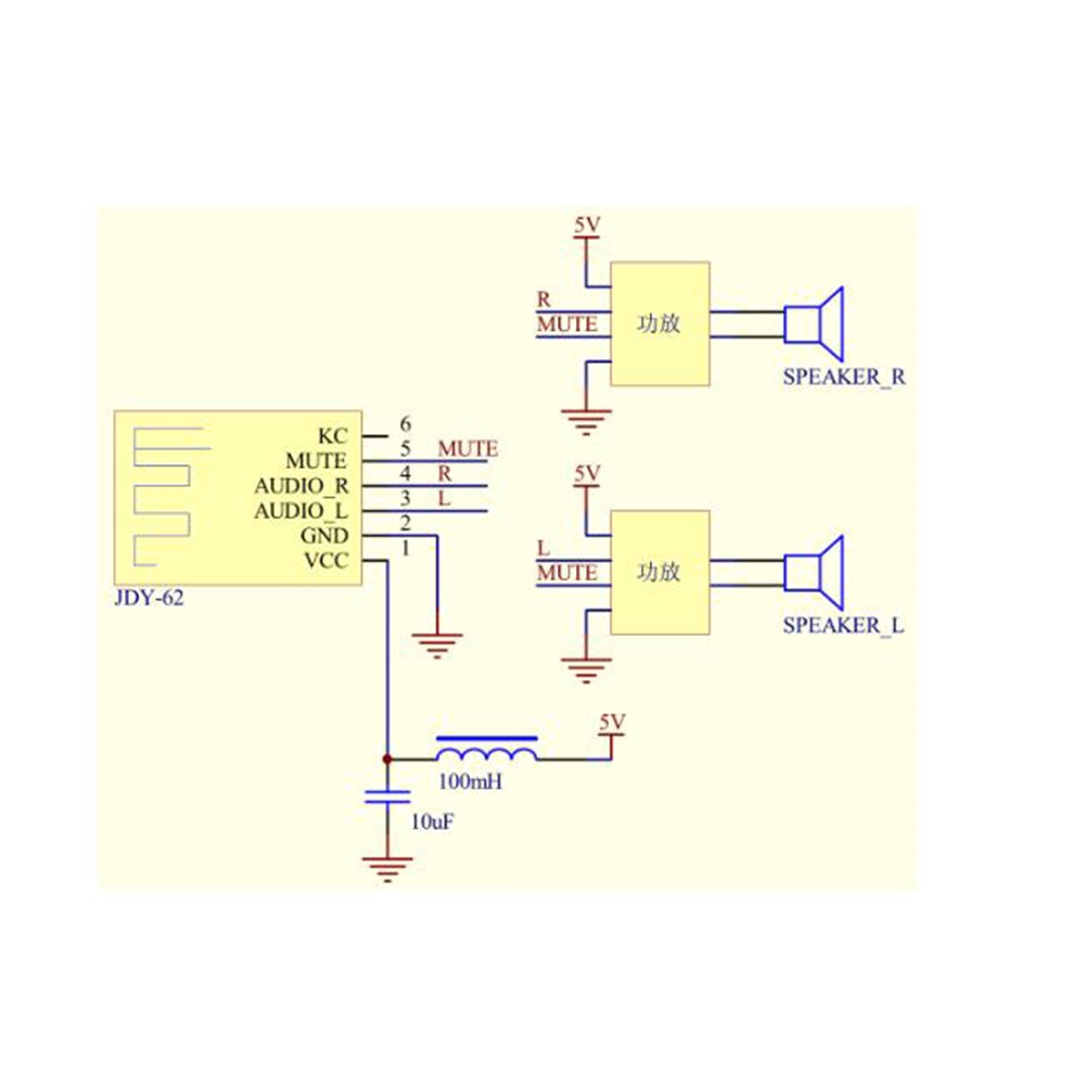
VCC: Dải điện áp là 4.2V đến 5V. Đặc biệt, không được vượt quá 5V.
GND: tiếp đất
L: đầu ra kênh trái
R: đầu ra kênh phải
MUTE: Mức cao khi im lặng, thường là mức thấp
KC: pin trống

Mô-đun âm thanh Bluetooth có yêu cầu điện năng rất cao, nếu không sẽ ảnh hưởng đến chất lượng của âm thanh. Nguồn điện phải được cấp bằng mạch lọc LC, đặc biệt là nguồn điện chuyển mạch.

Kích thước mô-đun
PCB: 25 * 15.5 * 2.4MM
Khoảng cách mối nối: 2.54MM

Vấn đề thường gặp:
1. Tìm kiếm màu xanh lam:
Nói chung, do nhiễu nguồn cung cấp, đường cung cấp điện phải được bổ sung bằng mạch lọc LC.
2. Có hỗ trợ nguồn điện 3.7V hay không:
Mô-đun được cấp nguồn bởi 5V theo mặc định. Bạn có thể thay thế diode trên mô-đun JDY-62 bằng điện trở 0805 gói HOẶC hoặc làm ngắn mạch dây để có thể cấp nguồn bằng pin lithium.
3. Tín hiệu Bluetooth quá yếu
Không nối dây hoặc tấm đồng dưới ăng-ten của mô-đun Bluetooth. Không được có tấm chắn kim loại xung quanh ăng-ten.
4. Âm thanh dòng điện quá lớn
Thông thường gây ra bởi nhiễu nối đất nguồn, chúng tôi khuyến nghị rằng hệ thống dây dẫn của bộ khuếch đại công suất không nên quá dài và nối đất Bluetooth nên được tách biệt khỏi đất nguồn.

Gói hàng bao gồm:
1 x Bảng mạch âm thanh stereo Bluetooth anten JDY-62 Mini BLE

#DIYMORE #Mini #BLE #JDY-62 #Bluetooth #Stereo #Audio #Dual #Channel #High #Low #Level #Board #Module

Hình ảnh sản phẩm

Bảng mạch mini DIYMORE BLE JDY-62 kết hợp với loa bluetooth âm stereo độc đáo
Bảng mạch mini DIYMORE BLE JDY-62 kết hợp với loa bluetooth âm stereo độc đáo
Bảng mạch mini DIYMORE BLE JDY-62 kết hợp với loa bluetooth âm stereo độc đáo
Bảng mạch mini DIYMORE BLE JDY-62 kết hợp với loa bluetooth âm stereo độc đáo
Bảng mạch mini DIYMORE BLE JDY-62 kết hợp với loa bluetooth âm stereo độc đáo
Bảng mạch mini DIYMORE BLE JDY-62 kết hợp với loa bluetooth âm stereo độc đáo
Bảng mạch mini DIYMORE BLE JDY-62 kết hợp với loa bluetooth âm stereo độc đáo
Bảng mạch mini DIYMORE BLE JDY-62 kết hợp với loa bluetooth âm stereo độc đáo
Bảng mạch mini DIYMORE BLE JDY-62 kết hợp với loa bluetooth âm stereo độc đáo
Bảng mạch mini DIYMORE BLE JDY-62 kết hợp với loa bluetooth âm stereo độc đáo
Bảng mạch mini DIYMORE BLE JDY-62 kết hợp với loa bluetooth âm stereo độc đáo
Bảng mạch mini DIYMORE BLE JDY-62 kết hợp với loa bluetooth âm stereo độc đáo
Bảng mạch mini DIYMORE BLE JDY-62 kết hợp với loa bluetooth âm stereo độc đáo
Bảng mạch mini DIYMORE BLE JDY-62 kết hợp với loa bluetooth âm stereo độc đáo

Giá PHAUNTEM
Liên kết: Set kem dưỡng ẩm chống lão hóa thuần chay dịu da The Therapy Vegan Blending Cream Special Set The Face Shop