Mạch nhận tín hiệu Bluetooth âm thanh MH-M18 4.2 - 18IA

Dụng cụ và thiết bị tiện ích > Thiết bị mạch điện > Thiết bị mạch điện khác > Mạch nhận tín hiệu Bluetooth âm thanh MH-M18 4.2 - 18IA
  • Giao hàng toàn quốc
  • Được kiểm tra hàng
  • Thanh toán khi nhận hàng
  • Chất lượng, Uy tín
  • 7 ngày đổi trả dễ dàng
  • Hỗ trợ xuất hóa đơn đỏ

Giới thiệu Mạch nhận tín hiệu Bluetooth âm thanh MH-M18 4.2 - 18IA

Mạch nhận tín hiệu Bluetooth âm thanh MH-M18 4.2 - 18IA
Mạch nhận tín hiệu Bluetooth âm thanh MH-M18 4.2 hỗ trợ công nghệ kết nối tự động Bluetooth, hỗ trợ giải mã không mất dữ liệu WAV / WMA / FLAC / APE / MP3, đầu ra kênh kép stereo.

Sau khi mạch nhận tín hiệu Bluetooth âm thanh được bật, điện thoại di động sẽ tìm kiếm tên Bluetooth MH-M18 / MH-M28 / MH-M38 và có thể phát nhạc sau khi kết nối Bluetooth.

Đèn báo màu xanh mô-đun:
- Khi Bluetooth không được kết nối, đèn báo sẽ nhấp nháy nhanh;
- Khi kết nối Bluetooth được bật, đèn báo luôn sáng;
- Khi Bluetooth đang phát, đèn báo sẽ nhấp nháy chậm.

Thông số kỹ thuật:
- Điện áp hoạt động: 5VDC
- Tín hiệu ngõ ra: L - GND - R
- Tín hiệu ngõ vào: Bluetooth 4.2
- Độ nhạy: -87dbm
- Nhiệt độ hoạt động: -40 ~ 85 độ C

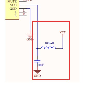
Sơ đồ chân
- KEY: chân điều khiển chức năng ( cần đấu thêm điện trở )
- MUTE: điều khiển tắt tiếng
- VCC: nguồn 5VDC ( nếu dùng pib 3.7V thì cần nối tắt  Diode đầu vào )
- GND: nguồn âm
- R: ngõ ra kênh phải
- L: ngõ ra kênh trái


Đầu vào : 5VDC ( Nguồn điện: Mặc định là 5V. Nếu bạn cần sử dụng pin lithium 3,7V, bạn cần thay thế diode (như được hiển thị) bằng điện trở 0 ohm bằng 0603 hoặc hàn nối trực tiếp hai đầu của miếng đệm)

Yêu cầu cao của mô-đun âm thanh Bluetooth về nguồn điện sẽ ảnh hưởng đến chất lượng âm thanh. Nên thêm mạch lọc LC, đặc biệt là nguồn cấp điện chuyển đổi (như bộ sạc điện thoại di động).
-----------------------
Điện Tử Sài Gòn cam kết:
- Bán giá luôn cạnh tranh và dịch vụ sau mua tốt nhất thị trường.
- Sản phẩm chất lượng và luôn được kiểm tra kỹ trước khi xuất bán
- Đặc tính kỹ thuật của sản phẩm 100% giống với mô tả sản phẩm
Lưu ý: Khách hàng khiếu nại Shop giao nhầm hàng, thiếu hàng cần có video mở hộp sản phẩm và hoá đơn mua. Khiếu nại hàng hư, hàng lỗi cần video mô tả cụ thể và hoá đơn mua.

Hình ảnh sản phẩm

Mạch nhận tín hiệu Bluetooth âm thanh MH-M18 4.2 - 18IA
Mạch nhận tín hiệu Bluetooth âm thanh MH-M18 4.2 - 18IA
Mạch nhận tín hiệu Bluetooth âm thanh MH-M18 4.2 - 18IA
Mạch nhận tín hiệu Bluetooth âm thanh MH-M18 4.2 - 18IA
Mạch nhận tín hiệu Bluetooth âm thanh MH-M18 4.2 - 18IA
Mạch nhận tín hiệu Bluetooth âm thanh MH-M18 4.2 - 18IA
Mạch nhận tín hiệu Bluetooth âm thanh MH-M18 4.2 - 18IA
Mạch nhận tín hiệu Bluetooth âm thanh MH-M18 4.2 - 18IA
Mạch nhận tín hiệu Bluetooth âm thanh MH-M18 4.2 - 18IA
Mạch nhận tín hiệu Bluetooth âm thanh MH-M18 4.2 - 18IA
Mạch nhận tín hiệu Bluetooth âm thanh MH-M18 4.2 - 18IA
Mạch nhận tín hiệu Bluetooth âm thanh MH-M18 4.2 - 18IA
Mạch nhận tín hiệu Bluetooth âm thanh MH-M18 4.2 - 18IA
Mạch nhận tín hiệu Bluetooth âm thanh MH-M18 4.2 - 18IA

Giá MCOIN
Liên kết: Kem lót Gold Collagen Ampoule MakeUp Base SPF30 PA++ fmgt The Face Shop 01 Pink (40ml)