Mô Đun Radio FM Không Dây Si4703 Phát Sóng Vô Tuyến 1 Cái

Thiết Bị Điện Gia Dụng > Khác > Khác > Mô Đun Radio FM Không Dây Si4703 Phát Sóng Vô Tuyến 1 Cái
  • Giao hàng toàn quốc
  • Được kiểm tra hàng
  • Thanh toán khi nhận hàng
  • Chất lượng, Uy tín
  • 7 ngày đổi trả dễ dàng
  • Hỗ trợ xuất hóa đơn đỏ

Giới thiệu Mô Đun Radio FM Không Dây Si4703 Phát Sóng Vô Tuyến 1 Cái

Mô-đun radio Si4703
Bảng phát triển điều chỉnh radio-đun đài FM không dây

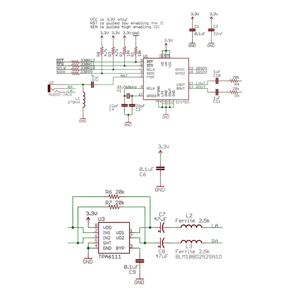
Si4703-c là một hệ thống thu sóng FM hoàn chỉnh từ đầu vào đài FM đến đầu ra âm thanh nổi . Một bộ xử lý kỹ thuật số được tích hợp trên chip để xử lý giải mã ký hiệu , đồng bộ hóa khối , chức năng phát hiện lỗi và sửa lỗi theo yêu cầu của hệ thống phát sóng dữ liệu vô tuyến (RBDS). Bộ thu FM sử dụng bộ trộn để giảm tín hiệu RF xuống tần số trung gian thấp , do đó giảm các thành phần mạch ngoại vi bổ sung . Điều khiển tần số tự động (AFC) điều chỉnh bộ dao động điều khiển điện áp để tạo ra tín hiệu cục bộ tứ đến bộ trộn . Đầu ra được khuếch đại , lọc và số hóa bằng bộ chuyển đổi tương tự sang kỹ thuật số có độ phân giải cao (ADC). Xử lý tín hiệu kỹ thuật số (DSP) có thể thực hiện lựa chọn kênh , giải điều chế FM và xử lý âm thanh nổi . Mạch khuếch đại tự động bên trong (AGC) kiểm soát độ lợi của bộ khuếch đại tiếng ồn thấp (LNA) để làm cho nó có độ nhạy cao hơn và khử tiếng ồn mạnh hơn . Bộ điều chỉnh LDO tích hợp trên chip có thể được kết nối trực tiếp với pin . Giắc cắm tai nghe có thể được sử dụng như một ăng-ten nhận RF bằng cách lắp tai nghe vào . Kiến trúc tiên tiến này có hiệu suất vượt trội so với kiến trúc tương tự truyền thống . Mô-đun cũng có bộ khuếch đại công suất âm thanh nổi 150mW với bảo vệ ngắn mạch nhiệt và giá đỡ tai nghe 3,5 mm tích hợp . Nó có thể được kết nối với máy vi tính chip đơn để điều khiển âm lượng. tự động và thủ công tìm kiếm các kênh , tắt tiếng phần mềm hoặc phần cứng, và đo cường độ tín hiệu .

Dải điều chế tần số FM ’ 76 108MHz
Khử nhấn mạnh có thể lập trình (50us '70us)
Nhiệt độ làm việc ' -20℃~85℃
Mô-đun điện áp làm việc 3.3V
Giao diện giao tiếp - Hệ thống 3 dây ( tối đa 2,5MHz),
Mô-đun mặc định là IIC 2 dây ( tối đa 400KHz)

Chân đặt lại RST đang hoạt động ở mức thấp ; chân đầu vào và đầu ra dữ liệu SDIO , chân đầu vào đồng hồ SCLK , IO chung GPIO1 IO, GPIO2 , có thể được sử dụng để tạo gián đoạn.

Hình ảnh sản phẩm

Mô Đun Radio FM Không Dây Si4703 Phát Sóng Vô Tuyến 1 Cái
Mô Đun Radio FM Không Dây Si4703 Phát Sóng Vô Tuyến 1 Cái
Mô Đun Radio FM Không Dây Si4703 Phát Sóng Vô Tuyến 1 Cái
Mô Đun Radio FM Không Dây Si4703 Phát Sóng Vô Tuyến 1 Cái
Mô Đun Radio FM Không Dây Si4703 Phát Sóng Vô Tuyến 1 Cái
Mô Đun Radio FM Không Dây Si4703 Phát Sóng Vô Tuyến 1 Cái
Mô Đun Radio FM Không Dây Si4703 Phát Sóng Vô Tuyến 1 Cái
Mô Đun Radio FM Không Dây Si4703 Phát Sóng Vô Tuyến 1 Cái
Mô Đun Radio FM Không Dây Si4703 Phát Sóng Vô Tuyến 1 Cái
Mô Đun Radio FM Không Dây Si4703 Phát Sóng Vô Tuyến 1 Cái
Mô Đun Radio FM Không Dây Si4703 Phát Sóng Vô Tuyến 1 Cái
Mô Đun Radio FM Không Dây Si4703 Phát Sóng Vô Tuyến 1 Cái

Giá WAN
Liên kết: Bộ dưỡng trắng trẻ hóa da Yehwadam Hwansaenggo Rejuvenating Radiance Special Set (6SP)