Module Cảm Biến Từ A3144 ( Module Cảm Biến Hall A3144 )

Dụng cụ và thiết bị tiện ích > Thiết bị mạch điện > Thiết bị mạch điện khác > Module Cảm Biến Từ A3144 ( Module Cảm Biến Hall A3144 )
  • Giao hàng toàn quốc
  • Được kiểm tra hàng
  • Thanh toán khi nhận hàng
  • Chất lượng, Uy tín
  • 7 ngày đổi trả dễ dàng
  • Hỗ trợ xuất hóa đơn đỏ

Giới thiệu Module Cảm Biến Từ A3144 ( Module Cảm Biến Hall A3144 )

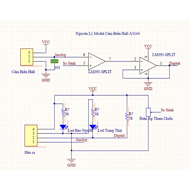
Hall A3144 là cảm biến từ có độ nhạy cao, bản thân nó là 1 mạch tích hợp nguyên khối với các thông số kỹ thuật từ tính chặt chẽ. Cảm biến này được thiết kế để hoạt động liên tục trong điều kiện nhiệt độ lên đến 1500C và hoạt động ổn định khi điện áp và dòng điện thay đổi.

Thông Số Kỹ Thuật:

- Kích thước: 27mm*14mm
- Sử dụng IC LM393 (SMD) và cảm biến Hall A3144
- Đầu ra: D0 (Digital) và A0(Anolog)
- Nguồn vào : Vcc(5V),Gnd
- Led cảnh báo nguồn: màu xanh
- Led phát hiện từ trường: màu đỏ
- Hoạt động dựa trên nguyên lý : khi có từ trường (nam châm) biến thiên qua đầu cảm biến mưa thì sẽ có sự thay đổi trạng thái ở 2 chân D0 và A0
Có 2 dạng tín hiệu Anolog và Digital :

- Dạng tín hiệu Digital với mức dòng đạt 100mA có thể điều khiển trực tiếp rơ le 5V, còi chip 5V,hoặc đưa trực tiếp vào các IO của Vđk,…
- Dạng tín hiệu Anolog với dải áp từ 0-5V với mức dòng tối đa đạt 20mA có thể đọc trực tiếp từ các bộ ADC của AVR,PIC.
- Module sử dụng opamp LM393 với độ nhạy cao.

Hình ảnh sản phẩm

Module Cảm Biến Từ A3144 ( Module Cảm Biến Hall A3144 )
Module Cảm Biến Từ A3144 ( Module Cảm Biến Hall A3144 )
Module Cảm Biến Từ A3144 ( Module Cảm Biến Hall A3144 )
Module Cảm Biến Từ A3144 ( Module Cảm Biến Hall A3144 )
Module Cảm Biến Từ A3144 ( Module Cảm Biến Hall A3144 )
Module Cảm Biến Từ A3144 ( Module Cảm Biến Hall A3144 )
Module Cảm Biến Từ A3144 ( Module Cảm Biến Hall A3144 )
Module Cảm Biến Từ A3144 ( Module Cảm Biến Hall A3144 )

Giá ANDWU
Liên kết: Kem dưỡng da tay hàng ngày hương nước hoa thuần chay Daily Moment Vegan Hand Cream The Face Shop 30ml